在企业刑事合规领域,挪用资金罪与职务侵占罪是高频高发的两类职务犯罪,二者均以“利用职务便利”为核心构成要件,均涉及单位财产权益,司法实践中常出现定性混淆、边界模糊的问题。尤其在民营企业内部治理不规范、资金管理混乱的场景下,工作人员的行为究竟是“临时挪用”还是“非法占有”,直接影响定罪量刑,也关系到企业财产权益的保护与刑事风险的防控。
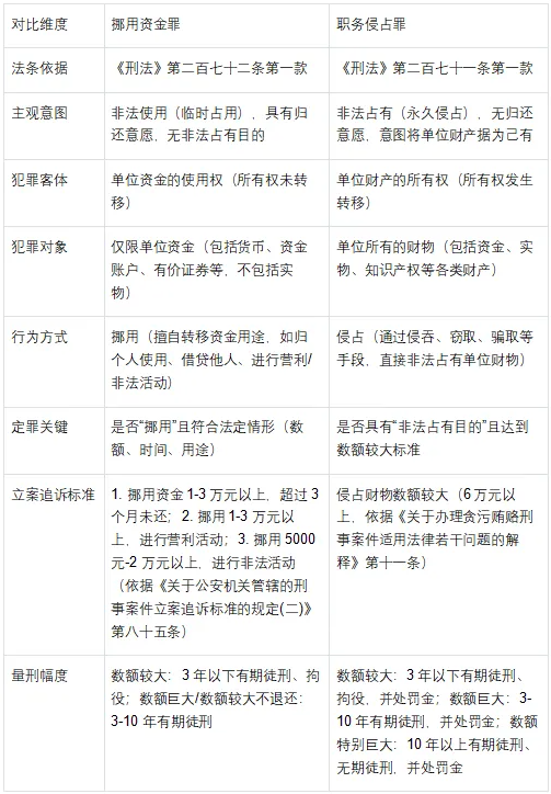
两罪的本质差异在于“对单位财产的主观意图与行为方式”,以下表格从犯罪构成的核心要素出发,结合法条依据,清晰梳理二者的关键区别,便于快速区分:

表格仅能呈现表面差异,司法实践中,两罪的混淆点主要集中在“主观意图”“行为方式”“犯罪对象”的认定上,以下结合真实案例与法条,逐一拆解核心认定要点,破解定性难题。
(一)主观意图:“临时使用”与“永久占有”的核心区分
主观意图是两罪最本质的区别,也是司法认定中最核心的难点——挪用资金罪的行为人主观上是“临时借用”单位资金,具有明确的归还意愿;而职务侵占罪的行为人主观上是“永久占有”,意图将单位财产彻底归自己所有,无归还打算。
实务中,认定主观意图需结合客观行为综合判断,不能仅凭行为人供述,重点关注以下两点:
1. 挪用资金罪:行为人通常会保留资金的流向痕迹,未采取隐匿、销毁账目等行为,甚至有明确的归还计划(如挪用后用于短期周转,到期后及时归还)。
典型案例:罗某挪用资金案【(2022)赣0825刑初204号】
基本案情:罗某系村小组出纳,利用保管村集体资金的职务便利,四次挪用同一笔集体资金(单次最高50万元)购买理财产品,每次使用后均及时归还,资金循环使用。
裁判要点:法院认定,罗某挪用资金用于营利活动,但其每次挪用后均归还,未采取隐匿资金流向、销毁账目等行为,主观上仅有临时使用的意图,无非法占有目的,最终以挪用资金罪判处其有期徒刑六个月,缓刑一年。同时明确,多次反复挪用同一笔资金且每次归还的,犯罪数额以单次最高金额认定,不累计计算,多次挪用作为量刑情节考量。
2. 职务侵占罪:行为人通常会采取隐匿、销毁账目、伪造单据、虚构交易等手段,掩盖财物的去向,意图让单位无法发现财产被侵占,本质是“永久占有”。
典型案例:谭某浩职务侵占案【(2023)川1502刑初585号】
基本案情:谭某浩挂靠某建筑劳务公司承揽劳务工程,接受被挂靠公司的职务任命,以被挂靠公司名义从工程发包方处领取施工所需材料,期间以非法占有为目的,将部分领用的施工材料私自变卖,所得款项据为己有,未归还也未向公司报备。
裁判要点:法院认定,谭某浩利用职务便利,擅自变卖单位管理的施工材料,将所得款项非法占为己有,采取隐瞒不报的方式掩盖侵占行为,主观上具有永久占有单位财物的目的,符合职务侵占罪的主观要件,最终以职务侵占罪定罪处罚。
(二)行为方式:“挪用”与“侵占”的实务边界
两罪的行为方式均以“利用职务便利”为前提,但具体表现形式差异显著,核心在于“是否转移财产的所有权”。
1. 挪用资金罪的“挪用”:核心是“擅自转移资金用途”,资金的所有权仍属于单位,行为人仅取得资金的使用权。根据《刑法》第二百七十二条第一款,挪用行为分为三种情形:
(1)挪用资金归个人使用或者借贷给他人,数额较大、超过三个月未还;
(2)挪用资金数额较大、进行营利活动(如购买理财、投资、炒股等),无论是否超过三个月;
(3)挪用资金进行非法活动(如赌博、走私等),无论数额大小、是否超过三个月。
典型案例:赵某甲挪用资金案【(2021)鲁刑终340号】
基本案情:赵某甲作为期货公司资产管理部副总经理,利用管理基金产品的职务便利,通过私募基金通道业务实际控制基金资金8亿元,虚构投资用途,将资金用于场外配资及操纵证券市场,获利1.59亿元,同案犯赵某乙、朱某提供协助(联系通道、收取配资利息等)。
裁判要点:法院认定,赵某甲利用对资金的管理、支配权,通过控制交易权限、虚构用途改变资金实际用途,属于“利用职务便利”挪用资金进行营利活动,数额巨大;赵某乙、朱某明知赵某甲挪用资金仍提供关键帮助,构成挪用资金罪共犯,最终赵某甲被判处有期徒刑九年,赵某乙、朱某分别被判处有期徒刑六年。该案明确,“利用职务便利”包括对资金的管理、支配权,即使资金未实际转移至个人账户,仍属挪用行为。
2. 职务侵占罪的“侵占”:核心是“非法占有”,行为人通过侵吞、窃取、骗取等手段,直接将单位财物据为己有,转移财产所有权。常见表现形式包括:
(1)侵吞:将自己主管、管理、经手的单位财物直接占为己有(如出纳私自截留公款、部门负责人擅自拿走单位货款);
(2)窃取:利用职务便利,秘密窃取单位财物(如仓库管理员盗窃自己保管的货物);
(3)骗取:通过虚构事实、隐瞒真相的方式,骗取单位财物(如虚构报销单据、伪造交易合同套取单位资金)。
典型案例:关某某、赵某职务侵占案【(2020)京03刑终343号】
基本案情:单位将钱款存入关某某名下的银行卡,赋予关某某为单位利益管理该银行卡、保管卡内钱款的职权。关某某、赵某以非法占有为目的,利用保管银行卡的便利,通过挂失、补卡等方式将卡内单位钱款取出自用,未归还单位。
裁判要点:法院认定,关某某、赵某利用职务便利,通过挂失补卡的方式,将单位交由其保管的钱款非法占为己有,行为方式属于“侵占”,主观上具有非法占有目的,最终以职务侵占罪定罪处罚。该案明确,单位将资金存入行为人个人账户,行为人利用保管便利非法占有该资金的,构成职务侵占罪。
(三)犯罪对象:“资金”与“财物”的范围界定
犯罪对象的范围差异,是两罪的重要区分点,也是实务中容易忽略的细节:
1. 挪用资金罪的犯罪对象:仅限“单位资金”,包括单位的货币、银行存款、资金账户、有价证券等,不包括实物(如设备、货物、原材料等)。这里的“单位资金”范围较广,结合裁判案例,合伙制/公司制私募基金资金、业主委员会账户资金、村集体资金等,均属于“本单位资金”【(2018)皖01刑终477号、(2018)粤03刑终2326号、(2022)赣0825刑初204号】。
需要注意的是,若单位资金与个人账户混同,无法区分“本单位资金”的,不能认定为挪用资金罪。
典型案例:张某国挪用资金案【(2022)内02刑终233号】,张某国使用个人账户作为公司账户,收转公司借款,其中部分资金用于个人支出,但账户同时用于公司垫付款项,账面显示公司欠其款项,资金混同无法区分,二审法院改判张某国不构成挪用资金罪,体现了“本单位资金”认定的严谨性。
2. 职务侵占罪的犯罪对象:是单位所有的“财物”,范围远大于挪用资金罪的“资金”,既包括货币、资金,也包括实物(如设备、货物)、知识产权(如专利、商标)、股权等各类单位财产。
典型案例:郭某、王某职务侵占案【(2022)沪0101刑初90号、(2022)沪0101刑初381号】
基本案情:郭某、王某系私募基金工作人员,利用职务便利,截留本属于私募基金的利润归个人所有,未向单位上报相关利润情况,试图掩盖侵占行为。
裁判要点:法院认定,私募基金的利润属于私募基金管理人代为管理的单位财物,郭某、王某利用职务便利,截留利润据为己有,侵犯了单位的财产所有权,构成职务侵占罪。该案明确,职务侵占罪的对象包括单位的财产性收益,不限于有形资金或实物。
司法实践中,以下两类场景最易出现定性混淆,结合法条与案例,明确定性规则,避免错判漏判:
场景1:行为人挪用资金后,无法归还的,如何定性?
核心判断:无法归还的原因是“客观不能”(如投资亏损、意外事故),还是“主观不愿”(如隐匿资金、肆意挥霍)。若系客观不能,仍定挪用资金罪(数额较大不退还的,加重处罚);若系主观不愿,表明其具有非法占有目的,应定职务侵占罪。
法条依据:《刑法》第二百七十二条第一款明确,挪用资金“数额较大不退还的”,处三年以上十年以下有期徒刑;而职务侵占罪的定罪核心是“非法占有目的”,与是否归还无直接关联,只要具有非法占有意图,即使最终归还,仍可能构成职务侵占罪(量刑时可酌情从轻)。
场景2:行为人利用职务便利,虚构交易套取单位资金,如何定性?
核心判断:套取资金后,资金的最终用途和行为人是否有归还意图。若套取资金后用于个人使用、借贷他人或营利/非法活动,且有归还意图,定挪用资金罪;若套取资金后隐匿、挥霍,无归还意图,定职务侵占罪。
典型案例:顾某某职务侵占案【(2021)沪0113刑初1539号】,顾某某作为公司工作人员,利用职务便利,超越职权范围,以欺诈方式从客户处收取货款,并非法占有,数额较大,法院认定其具有非法占有目的,以职务侵占罪论处;而若顾某某收取货款后用于公司临时周转,有明确归还计划,則可能构成挪用资金罪。
(一)完善资金管理制度,堵塞管理漏洞
1. 明确资金审批权限:建立“分级审批”制度,大额资金支出、资金调拨、借贷等行为,需经多层审批,禁止个人擅自决定资金用途,杜绝“一言堂”;
2. 规范资金账户管理:禁止使用个人账户作为公司资金账户,避免资金混同【参考(2022)内02刑终233号案例】;定期对资金账户进行核查,及时发现资金异常流向;
3. 加强财务监管:建立健全财务账目,定期进行财务审计,对资金挪用、侵占风险较高的岗位(如出纳、财务负责人、采购人员)进行重点监管,确保资金流向可追溯。
(二)明确岗位职责,规范职务行为
1. 划分清晰的岗位职责:对主管、管理、经手单位资金、财物的岗位,明确职责范围,实行“不相容岗位分离”(如出纳不得兼任会计),避免一人独揽资金管理权限;
2. 加强员工培训:定期开展刑事合规培训,讲解挪用资金罪、职务侵占罪的法条规定、典型案例,明确员工的行为边界,告知违规行为的刑事后果,提高员工的合规意识;
3. 规范离职交接:员工离职时,需对其经手的资金、财物进行全面交接,办理交接手续,确保资金、财物无遗漏、无侵占、无挪用。
(三)强化风险排查,及时处置违规行为
1. 定期开展风险排查:重点排查资金异常流动、账目不符、单据伪造等情况,对发现的违规行为,及时核实、整改;
2. 建立举报机制:设立匿名举报渠道,鼓励员工举报违规行为,对举报线索及时核查,发现涉嫌犯罪的,及时向公安机关报案,避免损失扩大;
3. 精准应对涉嫌犯罪情形:若发现员工涉嫌挪用资金或职务侵占,及时固定证据(如账目、资金流向记录、沟通记录等),区分两罪的定性要点,配合司法机关办案,最大限度追回损失。
挪用资金罪与职务侵占罪的核心区别,在于“主观意图是否具有非法占有目的”“行为方式是挪用还是侵占”“犯罪对象是资金还是财物”。司法实践中,需结合客观行为、资金流向、行为人供述等综合判断,避免仅凭单一要素定性。
对于企业而言,防范两类职务犯罪,关键在于完善内部治理、规范资金管理、强化合规培训,从源头堵塞漏洞;对于司法实务而言,需严格依据法条与案例,精准认定罪名,做到罪刑相适应,既打击职务犯罪,也保护企业合法权益与员工的合法权益。