在公司治理结构中,董事、高级管理人员(以下简称“董监高”)受股东委托,对公司负有忠实义务和勤勉义务,是公司运营的核心主导者。但实践中,部分董监高利用职务便利,通过关联交易、挪用资金、侵占商业机会等方式损害公司利益,间接侵害股东权益的情形屡见不鲜。作为公司的出资者,股东如何依法维权、挽回损失,成为困扰多数股东(尤其是中小股东)的核心难题。
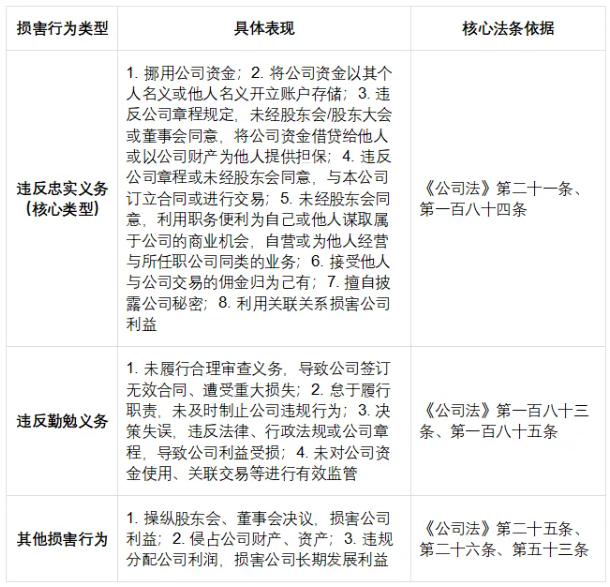
董监高损害公司利益的行为,本质是违反《公司法》规定的忠实义务和勤勉义务,其表现形式多样,但均需以“损害公司利益”为核心要件。结合现行法条及司法实践,常见情形及对应法律依据如下:

关键提示:认定董监高损害公司利益,需同时满足两个核心要件——1. 董监高实施了违反忠实/勤勉义务的行为;2. 该行为直接导致公司利益遭受实际损失(包括直接财产损失、商业机会丧失等)。若仅存在违规行为,但未造成公司损失,股东无权要求赔偿。
股东维权的路径,需根据“公司是否主动维权”“损害行为的具体类型”“股东持股情况”区分适用,核心分为三大路径:
路径一:督促公司主动维权(前置程序,优先适用)
董监高损害公司利益时,公司是直接受害人,应优先由公司自身提起诉讼、追究责任。股东作为公司的所有者,可通过以下方式督促公司维权:
1. 向公司董事会/监事会提出书面请求:根据《公司法》第一百八十九条规定,股东可书面请求监事会(针对董事、高管的损害行为)或董事会(针对监事的损害行为)向人民法院提起诉讼,要求董监高承担赔偿责任。
2. 提议召开股东会/股东大会:若董事会、监事会怠于履行职责,股东可根据公司章程规定,提议召开临时股东会/股东大会,审议“追究董监高损害公司利益责任”的议案,通过股东会决议授权公司提起诉讼。
【典型案例】中证中小投资者服务中心诉ST摩登控股股东及董监高损害公司利益纠纷案
案情概要:ST摩登(证券代码002656)自2018年12月起至2019年6月,发生控股股东非经营性占用资金约2.4亿元;公司实际控制人、原董事长林某某组织、指使相关人员划转资金,原董事、总经理翁某某、原董事、财务总监刘某某违规审批付款,未跟进资金使用情况,导致公司利益受损。2022年7月至8月,投资者服务中心两次向ST摩登发送《股东质询建议函》,督促公司监事会提起诉讼,但公司监事会未采取行动。随后,投资者服务中心依法提起股东代表诉讼。
裁判结果:广州中院一审判决,控股股东瑞丰集团向ST摩登返还占用资金2.4亿元及利息;林某某、翁某某、刘某某分别在100%、70%、10%范围内承担连带赔偿责任;ST摩登承担投资者服务中心支出的合理律师费。
案例启示:股东(含投保机构)督促公司维权时,需留存书面催告证据(如函件、送达记录),若公司怠于履行职责,可依法启动后续维权程序;同时,董监高即使未直接侵占资金,若存在违规审批、怠于监管等行为,仍需承担连带赔偿责任。
路径二:股东代表诉讼(派生诉讼,核心维权方式)
当公司怠于行使诉权(拒绝提起诉讼、收到书面请求后30日内未提起诉讼,或情况紧急、不立即起诉将导致公司利益遭受难以弥补的损害)时,符合条件的股东可代表公司提起诉讼,即“股东代表诉讼”,该制度是股东维护公司利益、间接保护自身权益的核心路径。
股东代表诉讼的核心流程
(1)前置程序:股东需先书面请求监事会/董事会提起诉讼(例外情形:情况紧急,不立即起诉将导致公司利益难以弥补,可跳过前置程序);(2)提起诉讼:监事会/董事会拒绝起诉、30日内未起诉,或情况紧急时,股东以自己的名义向人民法院提起诉讼;(3)诉讼请求:要求董监高赔偿公司损失、返还侵占的公司财产、停止损害公司利益的行为等;(4)诉讼结果:胜诉利益归属于公司(而非提起诉讼的股东),股东支出的合理费用(律师费、诉讼费等)可要求公司承担。
【典型案例】林承恩与李江山等损害公司利益纠纷案
案号:(2012)民四终字第15号
案情概要:香港新纶公司(以下简称“香港新纶”)由林承恩、李江山各持股50%,李江山担任香港新纶董事及其中资全资子公司江西新纶公司法定代表人。林承恩主张,李江山利用实际控制香港新纶及江西新纶的便利,伙同他人剥夺了本属于香港新纶的商业机会,损害了公司及自身利益,遂提起股东代表诉讼,要求李江山赔偿损失。
裁判结果:最高人民法院二审认为,林承恩主张的商业机会并非当然专属于香港新纶,任何符合投资要求及法定程序的公司均可获取;且林承恩在江西新纶经营欠佳时明确要求撤资,与李江山达成撤资协议,李江山等人未采取欺骗、隐瞒等不正当手段,商业机会的获取系其自身投资努力的结果,故判决驳回林承恩的诉讼请求。
案例启示:股东提起代表诉讼时,需举证证明“董监高的行为剥夺了公司专属商业机会”“行为具有不正当性”,若商业机会并非公司专属,或董监高无过错,股东主张难以得到支持;同时,股东自身的行为(如撤资)可能影响诉讼请求的成立。
路径三:股东直接诉讼(针对股东自身权益受损情形)
股东直接诉讼与股东代表诉讼的核心区别的是:前者针对“股东自身权益直接受损”,后者针对“公司利益受损、间接损害股东权益”。根据《公司法》相关规定,当董监高的行为直接侵害股东自身权益时(如违规剥夺股东知情权、分红权、表决权等),股东可直接向人民法院提起诉讼,无需履行前置程序。
【法条依据】《公司法》第二十六条(股东会决议撤销/无效)、第五十七条(股东知情权)、第一百八十九条(股东直接诉讼兜底)。
示例:董监高违规作出股东会决议,剥夺小股东的分红权,小股东可直接起诉,请求撤销该决议,并要求公司支付应得分红。
结合司法实践,多数股东维权失败的原因的是“证据不足”“程序违规”“主体不适格”,以下为核心实务要点,帮助股东高效维权:
1. 证据收集:维权的核心前提
股东需全面收集以下证据,避免因证据不足被驳回诉讼请求:
(1)主体证据:股东身份证明(身份证、持股证明、股东名册)、董监高任职证明(公司章程、任职决议、工商登记信息);(2)损害行为证据:董监高违规的书面文件(合同、转账记录、会议决议、邮件、短信)、挪用资金/关联交易的凭证、披露公司秘密的证据等;(3)损失证据:公司财务报表、审计报告、资产评估报告,证明公司因董监高的行为遭受的具体损失(如资金损失、利润减少、商业机会丧失的相关证据);(4)前置程序证据:向董事会/监事会发送的书面请求函、送达记录、公司的回复文件(若有),证明已履行前置程序。
提示:股东可依据《公司法》第五十七条,请求查阅、复制公司财务会计报告、会计账簿、会计凭证等资料,用于收集证据;必要时可委托会计师事务所、律师事务所协助查账,相关费用可在胜诉后要求公司承担。
2. 程序合规:避免因程序瑕疵导致维权失败
(1)前置程序不可随意跳过:除“情况紧急”外,股东提起代表诉讼前,必须先书面请求监事会/董事会提起诉讼,留存书面催告及送达证据;(2)诉讼时效:股东代表诉讼、直接诉讼的诉讼时效均为3年,自股东知道或应当知道董监高损害公司利益(或自身利益)之日起计算,超过时效将丧失胜诉权;(3)管辖法院:一般由公司住所地人民法院管辖,若涉及合同纠纷、侵权纠纷,可依据相关法律规定确定管辖法院。
3. 中小股东维权:借力专业力量,降低维权成本
中小股东持股比例低、信息不对称、维权成本高,可通过以下方式提升维权成功率:
(1)联合其他股东:多个中小股东联合起来,合计持股达到股份有限公司1%以上的要求,共同提起代表诉讼,分摊维权成本;(2)借助投保机构:上市公司的中小股东,可向中证中小投资者服务中心等投保机构求助,由投保机构提起代表诉讼(不受持股比例、期限限制),降低自身维权成本;(3)委托专业律师:董监高损害公司利益的案件往往涉及复杂的法律关系和证据认定,委托专业公司法律师,可规范维权流程、优化证据体系,提升胜诉概率。
4. 维权结果的执行:确保损失切实挽回
诉讼胜诉后,股东需及时申请法院强制执行,避免董监高转移财产、逃避责任:(1)申请财产保全:诉讼过程中,若发现董监高有转移财产的迹象,可向法院申请财产保全,查封、扣押、冻结其财产;(2)跟踪执行进度:密切关注法院执行情况,及时提供董监高的财产线索(如房产、车辆、银行账户、股权等);(3)追究连带责任:若董监高的损害行为有其他关联方(如关联公司、其他股东)参与,可要求其承担连带责任,扩大执行范围。
1. 误区一:混淆股东代表诉讼与直接诉讼——股东自身权益未直接受损,仅因公司利益受损而起诉,需提起代表诉讼(胜诉利益归公司),而非直接诉讼;
2. 误区二:跳过前置程序提起代表诉讼——除“情况紧急”外,未书面请求监事会/董事会提起诉讼,直接提起代表诉讼,法院将驳回起诉;
3. 误区三:证据不足盲目起诉——未收集到董监高损害公司利益的有效证据,仅以“怀疑”“猜测”提起诉讼,必然面临败诉风险;
4. 误区四:忽视诉讼时效——自知道或应当知道损害事实之日起超过3年未起诉,丧失胜诉权,即使证据充分,也无法获得法院支持。
董监高的忠实义务、勤勉义务,是公司治理的核心基石,也是股东权益保护的重要保障。《公司法》及相关司法解释,为股东提供了“督促公司维权—股东代表诉讼—股东直接诉讼”的多层次维权路径,既尊重公司的法人独立地位,又充分保护股东(尤其是中小股东)的合法权益。
作为股东,在发现董监高损害公司利益时,应保持理性,及时收集证据、遵循法定程序,借助专业力量依法维权;同时,股东也应积极参与公司治理,完善公司章程,加强对董监高的监督,从源头防范损害行为的发生。唯有多方合力,才能规范公司运营,实现股东权益与公司利益的共赢。