公司章程是公司的 “宪法性” 文件,是股东共同意志与公司自治的核心载体。2023 年新修订《公司法》实施后,股东会决议内容违反公司章程的效力认定,成为公司治理与股东维权的高频争议点。违反章程的股东会决议并非无效,原则上属可撤销决议,但司法实践中因违反程度、权利侵害性质不同,裁判尺度存在差异。
(一)《公司法》(2023 修订)核心条款
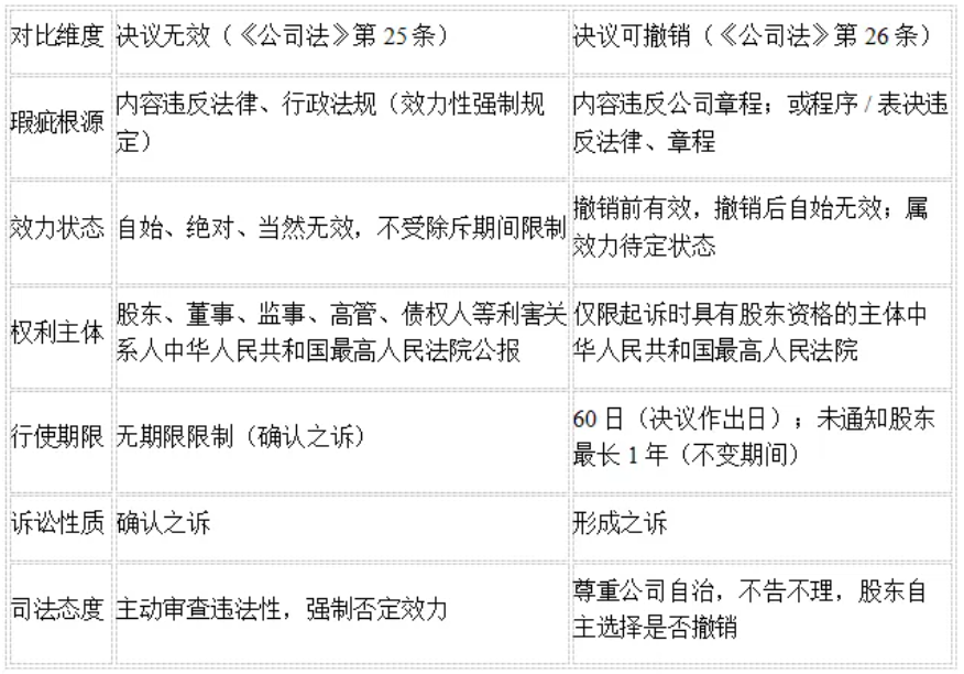
· 第二十五条(决议无效):公司股东会、董事会的决议内容违反法律、行政法规的无效中国人大网。
· 第二十六条(决议可撤销):公司股东会、董事会的会议召集程序、表决方式违反法律、行政法规或者公司章程,或者决议内容违反公司章程的,股东自决议作出之日起六十日内,可以请求人民法院撤销。但是,股东会、董事会的会议召集程序或者表决方式仅有轻微瑕疵,对决议未产生实质影响的除外中国证券监督管理委员会。未被通知参加股东会会议的股东自知道或者应当知道股东会决议作出之日起六十日内,可以请求人民法院撤销;自决议作出之日起一年内没有行使撤销权的,撤销权消灭中国证券监督管理委员会。
· 第二十八条(外部效力保护):公司股东会、董事会决议被人民法院宣告无效、撤销或者确认不成立的,公司根据该决议与善意相对人形成的民事法律关系不受影响中国人大网。
(二)《公司法司法解释(四)》配套规则
· 第四条:股东请求撤销股东会决议,符合公司法第二十六条规定的,人民法院应当予以支持,但会议召集程序或者表决方式仅有轻微瑕疵,且对决议未产生实质影响的,人民法院不予支持中华人民共和国最高人民法院公报。
· 第六条:股东会决议被人民法院判决确认无效或者撤销的,公司依据该决议与善意相对人形成的民事法律关系不受影响中华人民共和国最高人民法院。
(三)效力类型核心区分表

(一)“内容违反公司章程” 的典型场景
1.突破章程约定的表决比例:章程规定特定事项(如对外担保、资产处置)需全体股东一致同意,决议仅以 2/3 表决权通过。
2.违反章程的职权分配规则:决议越权处置董事会专属职权(如直接聘任 / 解聘高级管理人员)。
3.违背章程的股东权利保护条款:决议限制 / 剥夺章程明确赋予的分红权、优先认购权、知情权。
4.违反章程的程序与实体规则:决议内容与章程确定的利润分配方式、股权转让限制、董事监事任职条件直接冲突。
(二)典型判例
1.(2017)最高法民再 172 号:中证万融公司与曹凤君公司决议纠纷案
裁判要点:公司章程对董事长选任范围有明确约定,股东会决议选举非章程指定范围人员为董事长,内容直接违反公司章程,属可撤销决议。
规则指引:章程的明确约定是判断 “内容违反” 的直接依据,司法严格尊重股东事前合意。
2.(2015)宿中商终字第 00368 号:孙某某诉江苏景天置业公司决议撤销纠纷案
裁判要点:股东会决议内容突破章程关于股东出资期限、利润分配比例的强制性约定,符合可撤销要件,判决撤销该决议。
3.(2012)盐商终字第 0467 号:黄某、何某诉江苏众联纺织公司决议效力案
裁判要点:章程规定 “股东会不得无故解除董事职务”,决议无故罢免董事,内容违反章程属可撤销(注:一审误判无效,二审纠正为可撤销)。
(三)“轻微瑕疵不撤销” 的适用排除
《公司法》第 26 条但书仅适用于程序瑕疵(召集、表决轻微违法),不适用于内容违反章程的情形。
司法规则:内容违反章程不存在 “轻微瑕疵” 豁免,只要决议内容与章程条款明确冲突,即满足可撤销要件,法院不得适用但书规则驳回。
案例参考:(2021)粤 03 民终 24567 号 —— 决议内容违反章程关于对外投资限额的约定,法院认定不属于轻微瑕疵,判决撤销。
原则上 “内容违反章程 = 可撤销”,但同时违反法律、行政法规强制性规定时,转化为无效决议。
(一)无效转化的核心情形
1.违反章程同时侵害股东法定权利:决议既违反章程,又剥夺股东《公司法》赋予的固有权(如分红权、表决权、剩余财产分配权)。
2.滥用资本多数决 + 违反章程:大股东利用控股地位,通过违反章程的决议,实质损害小股东利益,构成权利滥用,违反《民法典》第 153 条、《公司法》第 20 条中华人民共和国最高人民法院公报。
3.违反章程同时违反效力性强制规定:如决议违反章程且涉及抽逃出资、非法担保、违法分配利润(违反《公司法》第 20、166 条)。
(二)典型判例
(2018)最高法民申 5629 号(公报案例):姚锦城与鸿大(上海)投资公司决议纠纷案
案情:章程约定股东出资期限,股东会以多数决修改出资期限,损害小股东期限利益。
裁判要点:股东出资期限属章程核心约定,非因法定事由需全体股东一致同意;大股东滥用资本多数决通过违反章程的决议,同时违反法律强制性规定,认定无效中华人民共和国最高人民法院公报。
规则升华:当违反章程的决议触及法律底线、股东固有权利、公平原则时,司法突破 “可撤销” 框架,认定无效。
(一)股东维权:撤销违反章程决议的操作要点
1.主体资格:起诉时必须具备公司股东资格(已转让股权、退出公司的股东无诉权)中华人民共和国最高人民法院。
2.期限红线
一般情形:决议作出之日起60 日(除斥期间,不中止、中断、延长)。
未通知情形:知道 / 应当知道决议日起 60 日,最长不超过决议作出 1 年。
3.诉讼准备
被告:列公司为被告;其他股东、董事列为第三人中华人民共和国最高人民法院公报。
证据:章程全文、决议文本、表决记录、通知凭证、权利受损证明。
4.诉讼请求:明确请求撤销 XX 年 XX 月 XX 日股东会第 X 项决议内容(可部分撤销)。
(二)公司合规:预防决议违反章程的风控措施
1.章程条款精准化
明确重大事项表决比例、职权边界、股东权利保护、高管任职条件,避免模糊表述。新增 “决议内容违反章程的救济条款”,明确内部纠错机制。
2.会前审查机制
法务 / 律师对决议草案逐条对照章程审查,出具合规意见书。对争议条款,会前征求全体股东书面意见,避免事后争议。
3.表决程序规范化
严格按章程通知时间、方式、议题通知股东,留存送达凭证。表决记录详细载明参会股东、表决比例、异议股东意见,全体参会股东签字确认。
4.瑕疵补救路径
决议作出后发现违反章程:立即召开股东会重新表决,纠正内容后形成新决议。
已涉诉:主动与异议股东协商,通过修改章程、补偿损失等方式达成和解,避免撤销风险。
(三)决议被撤销 / 无效的法律后果
1.内部后果
决议自始无约束力,公司应恢复决议前状态(如恢复被罢免董事职务、返还违规分配利润)。已办理工商变更登记的,公司应申请撤销登记(《公司法》第 28 条)中华人民共和国最高人民法院公报。
2.外部后果(善意相对人保护)
公司依据决议与善意第三人的交易不受影响,公司不得以此对抗善意相对人中国人大网。公司因此遭受损失的,可向对决议有过错的股东、董事、高管追偿。
1.问:决议部分内容违反章程,能否仅撤销该部分?
答:可以。司法实践支持部分撤销,不影响决议其他合法内容的效力(参考:(2022)沪 01 民终 13456 号)。
2.问:章程经股东会决议修改后,原违反章程的决议是否有效?
答:不当然补正。决议作出时违反章程即存在瑕疵,事后修改章程不能溯及既往消除撤销权;除非异议股东明确放弃权利。
3.问:小股东未参会,大股东通过违反章程的决议,如何维权?
答:同时启动两项救济:① 60 日内提起决议撤销之诉;② 若构成权利滥用,另行主张损害赔偿之诉(《公司法》第 20 条)。
股东会决议内容违反公司章程,原则上属可撤销决议,而非无效,这是《公司法》尊重公司自治、平衡效率与公平的核心规则。股东维权需严守 60 日除斥期间,公司治理需强化章程合规审查。实务中需精准区分 “违反章程(可撤销)” 与 “同时违反法律(无效)” 的边界,结合最新法条与司法判例,选择最优救济路径,既维护股东合法权益,又保障公司经营稳定。